赤峰市人民政府
蒙文版
登录/注册
用户中心
无障碍浏览
搜本站
搜本站
搜平台
网站首页
走进元宝山
元宝山招商
政务公开
办事服务
政民互动
数据统计
网站首页
走进元宝山
元宝山招商
政务公开
办事服务
政民互动
数据统计
首页
>
信息公开
>
政府信息公开
>
法定主动公开内容
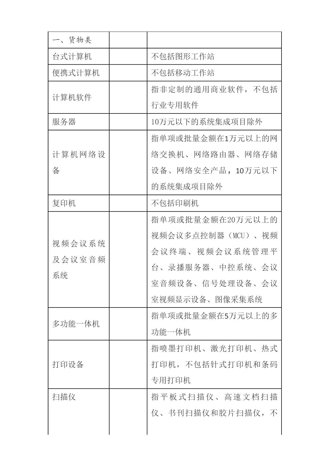
政府集中采购目录及标准
来源:中国政府网
发布时间:2026-01-12 16:23:00
字号:
大
中
小
保存
分享:
X
友情链接
丨
国家各部委
审计署
人民银行
卫生健康委员会
文化和旅游部
商务部
农业农村部
水利部
交通运输部
住建部
生态环境部
自然资源部
人社部
财政部
司法部
民政部
监察委
公安部
国家民委
工信部
科技部
教育部
发展改革委
外交部
中国政府网
各省市网站
澳门
香港
新疆
宁夏
青海
甘肃
陕西
西藏
云南
贵州
四川
重庆
海南
广西
广东
湖南
湖北
河南
山东
江西
福建
安徽
浙江
江苏
上海
黑龙江
吉林
辽宁
内蒙古
山西
河北
天津
北京
区内盟市网站
二连浩特市
满洲里市
阿拉善盟
乌海市
巴彦淖尔市
鄂尔多斯市
乌兰察布市
锡林郭勒盟
赤峰市
通辽市
兴安盟
呼伦贝尔市
包头市
呼和浩特市
内蒙古政府
市内旗县区网站
宁城县
喀喇沁旗
敖汉旗
翁牛特旗
克什克腾旗
林西县
巴林右旗
巴林左旗
阿鲁科尔沁旗
元宝山区
松山区
红山区
群团组织
赤峰爱心家园
网站地图
网站声明
联系我们
主办:赤峰市元宝山区人民政府办公室
承办:元宝山区政务服务与数据管理局
ICP备案:蒙ICP备19002512号-2
蒙公网安备 15040302150577号
政府网站标识码:1504030014
地址:元宝山区政数局四楼
联系方式:0476-3512681(政府办公室)
0476-3518200(政数局)